发布日期:2026-03-29 08:37 点击次数:169



近日,好意思国杜克大学商议学者在期刊《Journal for ImmunoTherapy of Cancer》上发表了商论说文,题为“IL-12-secreting CAR-T cells reprogram the tumor microenvironment and improve efficacy against heterogeneous models of glioblastoma”,本商议展示了经(IL - 12)武装的嵌合抗原受体 T 细胞(CAR - T 细胞)的多效性益处,其不仅增强了对肿瘤抗原阳性细胞的靶向作用,还同期重塑了微环境,以蜕变适合性免疫来抵抗抗原阴性克隆。这种政策为改善胶质母细胞瘤(GBM)的治愈结果提供了一种潜在的临床可行要领,不详侧目毒性淋巴细胞断根的需要,并应答肿瘤异质性。
胶质母细胞瘤:肿瘤内异质性成治愈耐药“元凶”,新政策亟待探索
01
胶质母细胞瘤(GBM)是成东说念主中最常见且致命的原发性恶性脑肿瘤。尽管继承了包括最大安全切除、放疗和替莫唑胺在内的积极多花式治愈,但中位糊口期仍仅为 15 至 20 个月。使用靶向治愈和免疫治愈的临床试验一直未能改善预后。这种治愈耐药的一个要道运行要素是肿瘤内异质性——这是 GBM 的一个权贵特征,使得肿瘤亚群不详通过抗原丢失或转录可塑性来遮蔽单靶点治愈。单细胞 RNA 测序(scRNA-seq)商议系统地画图了这种异质性,揭示了肿瘤细胞和微环境中致癌信号、代谢景色和免疫逃遁机制的动态变化。因此,靶向高抒发但异质性抗原的疗法并未自大出临床益处,这突显了特意针对肿瘤异质性盘算治愈政策的必要性。
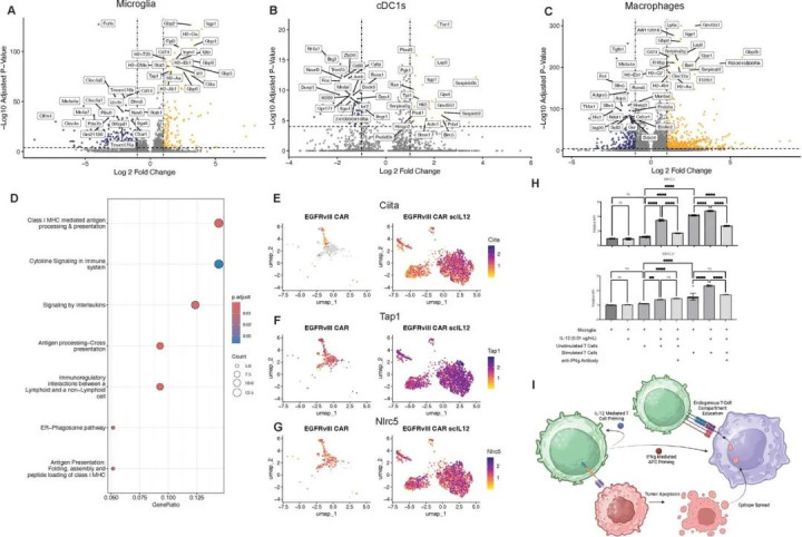
分泌IL-12的CAR-T细胞再行编程小胶质细胞,从而酿成促炎微环境
02
传统上,肿瘤微环境中的髓系细胞一直被视为免疫治愈成果的主要阻挡。关联词,尽管在 EGFRvIII CAR-scIL12 要求下脑内驻留的小胶质细胞权贵增多,但商议东说念主员不雅察到糊口率普及,这标明 IL-12 可能正在改变小胶质细胞的表型,以守旧内源性适合性免疫响应。
对通例树突状细胞的分析自大,EGFRvIII CAR scIL12 搞定的肿瘤中糊口和代谢基因的抒发增多。相通,豪门国际官网娱乐平台在 EGFRvIII CAR scIL12 要求下,巨噬细胞中 Ly6a(Sca-1)和 Ifi204 的抒发上调,这些基因与细胞活化和 IFN 响应关联。
商议东说念主员假定 IL-12 率领的小胶质细胞活化促进了 T 细胞的召募和看守。守旧这一假定的是,在 EGFRvIII CAR-scIL12 治愈的小鼠中,要道的抗原呈递调整因子在小胶质细胞中权贵上调,这进一步阐述了 IL-12 在促进抗原呈递和 T 细胞活化中的作用。
商议东说念主员淡薄一个模子,即 EGFRvIII CAR scIL12 T 细胞分泌的 IL-12 增强 T 细胞活化和 IFN-γ 分泌,进而使小胶质细胞再行编程为促炎性、抗原呈递表型。这种反馈回路放大了 T 细胞的召募、握久性和可能的抗原扩散,这可能解释了在 IL-12 治愈的胶质母细胞瘤(GBM)模子中不雅察到的更优的肿瘤断根和更长的糊口期。

EGFRvIII CAR scIL12 重编程小胶质细胞以增强抗原呈递和免疫激活
论断
03
总之,商议东说念主员证明了 IL-12 武装的 CAR-T 细胞代表了一种多管皆下的疗法,不详应答胶质母细胞瘤(GBM)中抗原异质性和免疫遏制的双重挑战。通过增强 CAR-T 细胞的握久性、上调小胶质细胞上的抗原呈递机制以及招募多克隆内源性 T 细胞,该政策在不进行淋巴细胞耗竭的情况下终清晰握久的肿瘤去世。跟着进一步的完善,分泌 IL-12 的 CAR-T 细胞有可能改变 GBM 以过甚他免疫“冷”肿瘤的治愈样子。
参考辛苦:
https://jitc.bmj.com/content/14/3/e012532-20
滚动医学网(360zhyx.com)是滚动医学中枢流派,旨在鞭策基础商议、临床诊疗和产业的发展,中枢现实涵盖组学、查考、免疫、肿瘤、心血管、糖尿病等。如您有最新的商议现实发表,迎接关联咱们进行免费报说念(公众号菜单栏-在线客服关联),咱们的理念:现实创造价值,滚动铸就夙昔!
滚动医学网(360zhyx.com)发布的著述旨在先容前沿医学商议走漏,不成手脚治愈决议使用;如需获取健康带领,请至正规病院就诊。
职守声明:本稿件如有诞妄之处豪门国际官网娱乐平台,敬请关联滚动医学网客服进行修改事宜!
真钱牛牛APP官方网站